发布时间:2023-12-13来源:编辑:浏览: 次
高血压是心血管疾病最主要的危险因素,血管内皮功能障碍和动脉僵硬度增加是高血压血管损伤的常见表型。虽然高血压及相关血管损伤的临床与基础研究取得了长足的进步,但是从血管衰老的视角揭示高血压血管损伤发病新机制,发展基于靶向血管衰老干预高血压的新策略,目前尚未见报道。烟酰胺腺嘌呤二核苷酸(NAD+)是一种参与细胞生物学活性的关键辅因子,既往研究证实在衰老过程中NAD+水平下降,然而,高血压患者NAD+的变化及其与血压升高和血管损伤的关系及分子调控机制亟待开展研究。
2023年9月18日,中山大学附属第一医院陶军教授、中山大学附属第一医院/小妲己直播app 夏文豪教授与中山大学附属第八医院黄辉教授团队在Signal Transduction and Targeted Therapy期刊(IF=39.3)在线发表了题为“NAD+ exhaustion by CD38 upregulation contributes to blood pressure elevation and vascular damage in hypertension” 的研究论文,首次揭示了CD38激活介导的内皮细胞NAD+耗竭在高血压患者血压升高和血管损伤中的作用,阐明了血管浸润的巨噬细胞释放IL-1β激活内皮JAK1/STAT1信号通路上调CD38表达的分子机制,证实了补充NAD+或抑制CD38激活是治疗高血压的新策略。

首先,该研究发现高血压患者外周血单个核细胞中NAD+水平下降44%,且与血压升高和血管功能损伤相关,进一步检测高血压患者主动脉组织证实NAD+水平降低;同时构建高血压小鼠模型,与临床结果一致,高血压小鼠主动脉组织和主动脉内皮细胞中NAD+水平下降,而补充NAD+能降低高血压小鼠血压、改善血管功能和抑制血管重构。为进一步验证NAD+调节血压和保护血管的有益作用,研究者开展了临床试验,高血压患者接受6周NAD+前体β-烟酰胺单核苷酸(NMN)治疗,结果显示,高血压患者NAD+水平提升43%,同时伴随动脉血压的下降、血管内皮功能的改善和动脉僵硬度的降低。

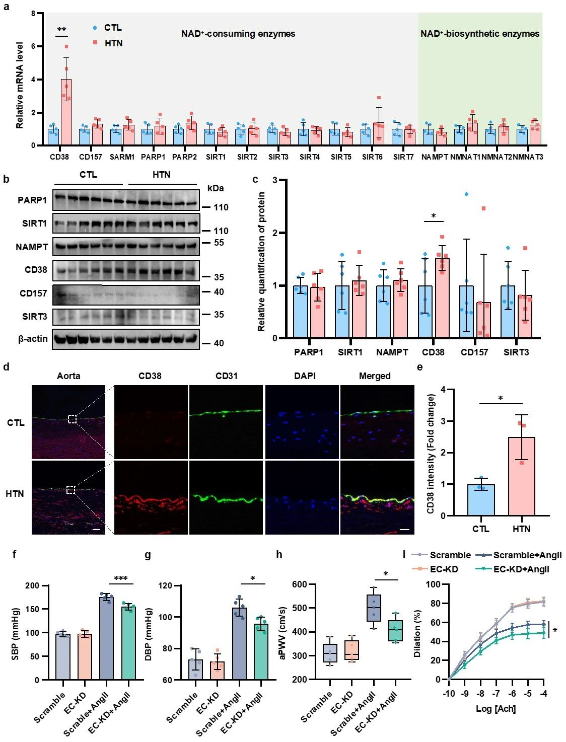
为明确高血压内皮细胞NAD+水平降低的原因,研究者通过筛选NAD+合成与代谢的相关酶,发现CD38作为NAD+消耗的关键限速酶,在高血压病理生理状态下表达显著升高。为了证实CD38上调介导的NAD+耗竭与血压升高和血管损伤的关系,该研究首先在体外内皮细胞实验中发现CD38高表达导致NAD+水平下降;其次构建在体高血压CD38敲除小鼠模型,结果表明CD38基因敲除小鼠血压降低;更进一步采用小鼠骨髓移植模型和腺相关病毒内皮CD38特异性敲低小鼠模型,确证了内皮细胞CD38高表达加速NAD+耗竭导致血压升高和血管稳态失衡。

进一步,研究者对CD38如何消耗NAD+进行了研究。CD38在细胞中有3种形式(II型跨膜、III型跨膜和可溶性形式),其中具有胞外NAD+水解酶活性的II型跨膜是其主要形式。研究者发现,CD38的胞外段活性可以消耗细胞外的NMN,从而影响NMN进入细胞内以合成NAD+;而CD38全段抑制剂(78c)及胞外段抑制剂(isatuximab)均能逆转NAD+水平的降低,表明CD38的胞外段活性升高是导致高血压NAD+水平降低的关键位点。
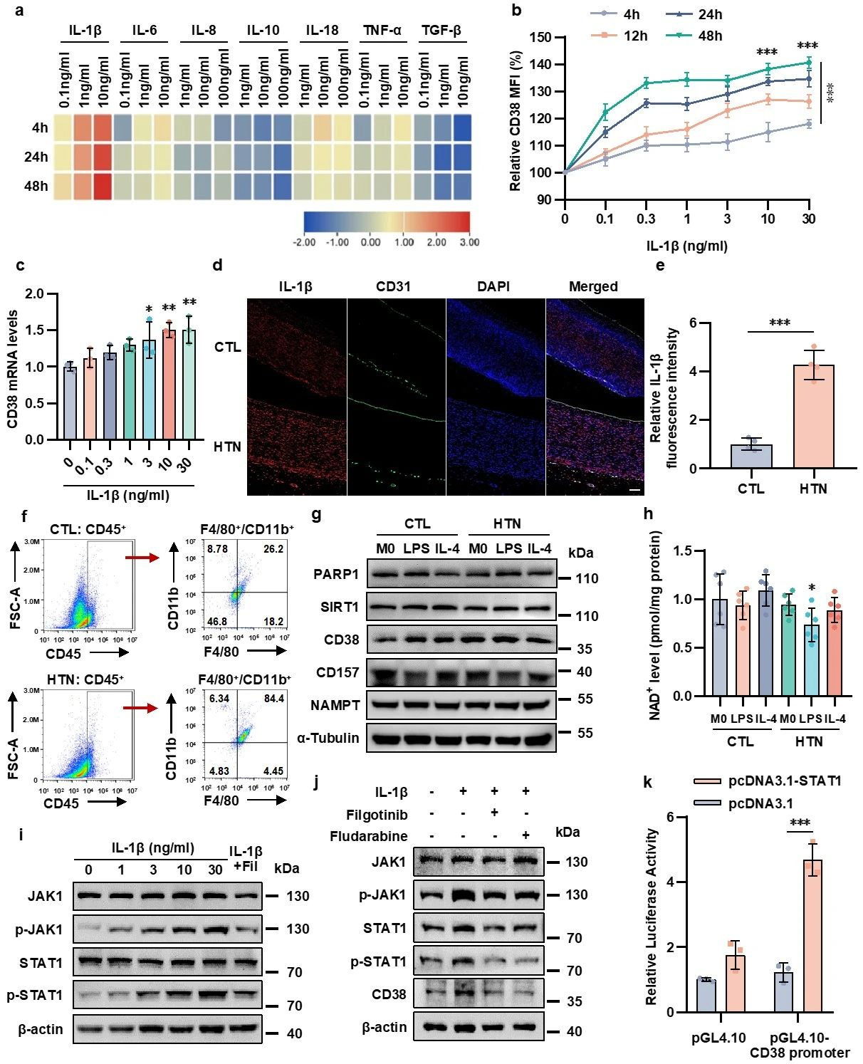
高血压是一种慢性炎症性疾病,大量证据表明血管壁巨噬细胞浸润和炎症因子释放促进了高血压的发展。因此,研究者探讨了巨噬细胞与内皮细胞相互作用是否促进了CD38表达升高。结果证实,高血压血管中巨噬细胞浸润增加,同时巨噬细胞IL-1β分泌增多,后者激活了内皮细胞JAK1/STAT1信号通路,导致内皮细胞CD38表达增加,而抑制JAK1/STAT1信号减弱了IL-1β对CD38表达的影响。结果表明,巨噬细胞分泌IL-1β激活内皮细胞JAK1/STAT1信号通路是CD38高表达的分子调控机制。

综上所述,该研究首次揭示NAD+在调控血压升高和维护血管稳态中的关键作用;率先报道高血压CD38激活导致NAD+耗竭;阐明巨噬细胞与内皮细胞互作激活炎症信号级联反应促进CD38高表达的分子机制;证实提升NAD+水平是治疗高血压的新策略。总的来说,该研究首次提出血管衰老与高血压管理的新线索,靶向血管衰老干预有望作为全新理念拓展高血压治疗的新窗口,研究结果对推动衰老相关疾病的治疗具有重要意义。

中山大学附属第一医院陶军教授、中山大学附属第一医院/小妲己直播app 夏文豪教授、中山大学附属第八医院黄辉教授为共同通讯作者,中山大学附属第一医院丘雨旻博士、徐诗岳副教授、陈曦硕士、吴杏副教授为本文共同第一作者。该研究得到了国家自然科学基金和国家重点研发计划等多个项目的支持。(原文链接://www.nature.com/articles/s41392-023-01577-3)(来源:论道心血管)
返回顶部